职称申报有两种,一种是正常申报,另一种就是无职称申报。
首先看下正常申报学历、资历的要求:
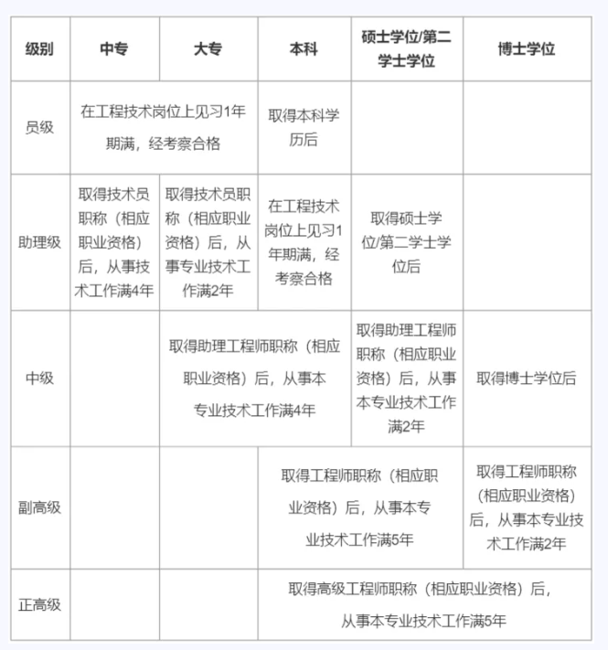
正常晋升
工程系列评审专业技术资格学历、资历情况对照表(正常晋升)

以上表格补充一点:按照有关文件规定,评初级、中级、副高级职称,2026年以前对下一职称不做这系列要求。若自治区职称制度改革文件对学历、资历条件有新规定,以新规定为准。
从表格可以看出,如果是按照正常申报,那中专学历肯定是无法参加中高级职称评审的。不过先别急,接下来再看看无职称申报学历、资历对照表:
无职称申报
工程系列评审专业技术资格学历、资历情况对照表(无职称申报)

注意!无职称申报评审是指符合规定条件的专业技术人员,在没有取得任何专业技术资格的情况下,可直接申请相应专业技术资格的专业技术人员。
以上是工程系列职称申报对学历要求的内容啦!
如自治区职称政策有新规定,以最新的政策解读为准。
想了解更多精彩讯息,欢迎咨询我们,免费为你解疑答惑哦~

广西职称评审网(www.921197.com)—专业评审正规机构十二年·通过率高·服务好,欢迎单位企业或个人前来咨询(免费咨询,赠送一份申报指南),谢谢!!